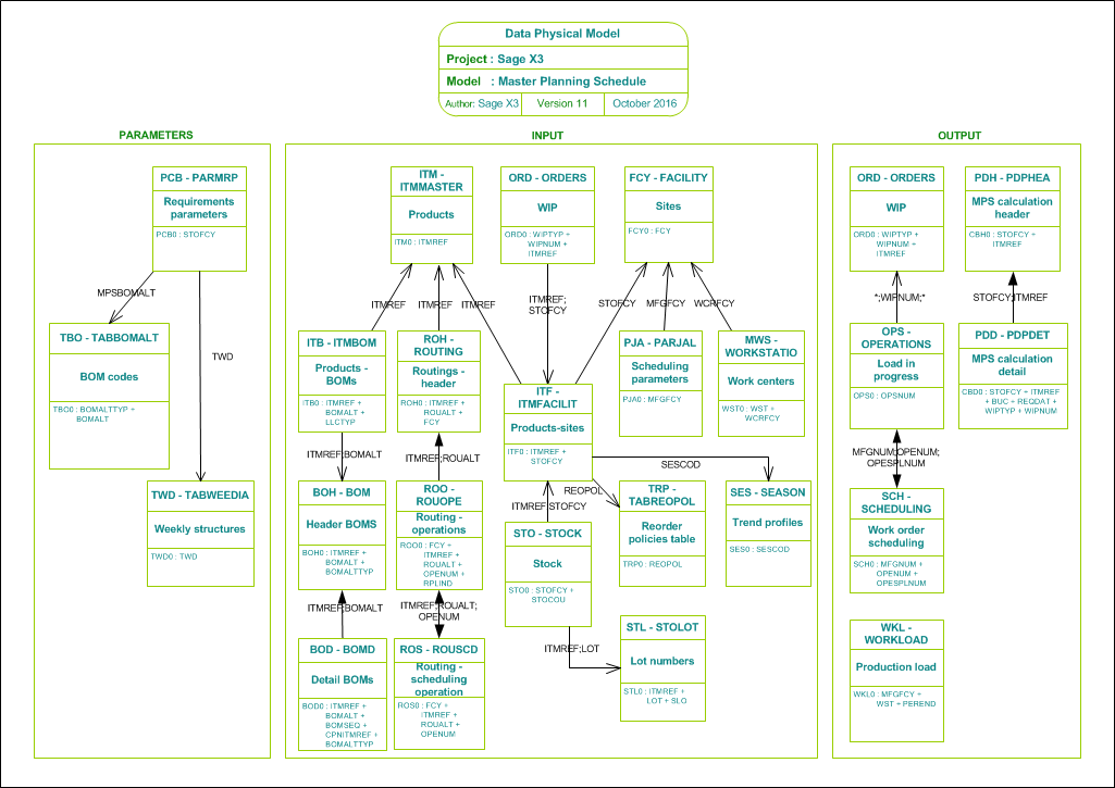
Master Planning Schedule