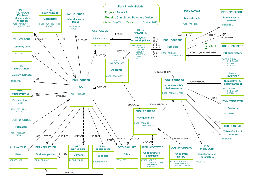
Cumulative Purchase Orders