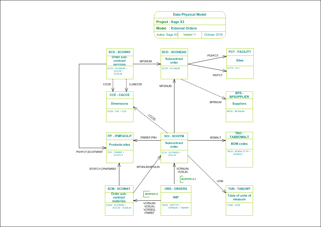
External Orders