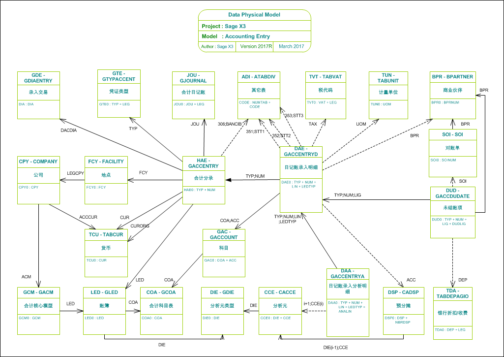
Accounting Entry