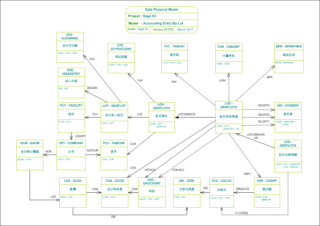
Accounting Entry By Lot