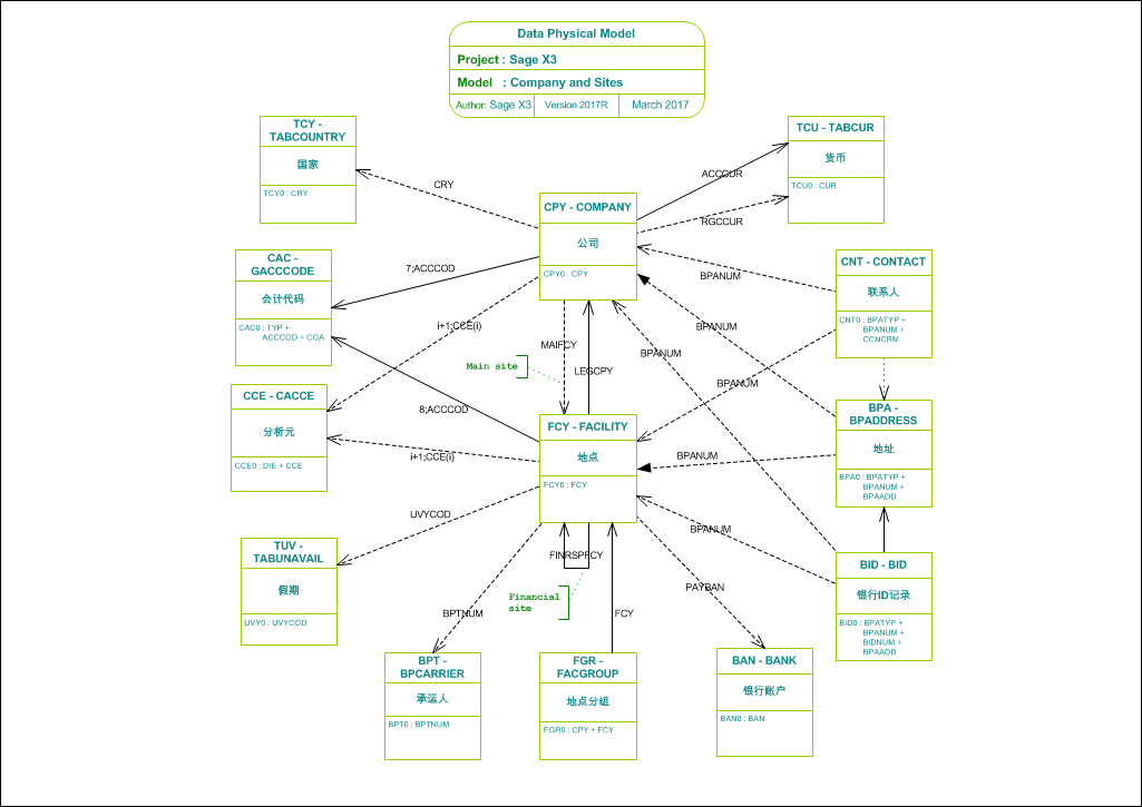
Company and Sites