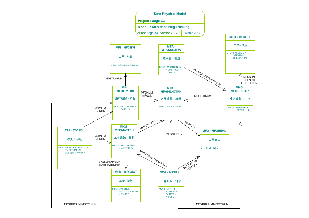
Manufacturing Tracking