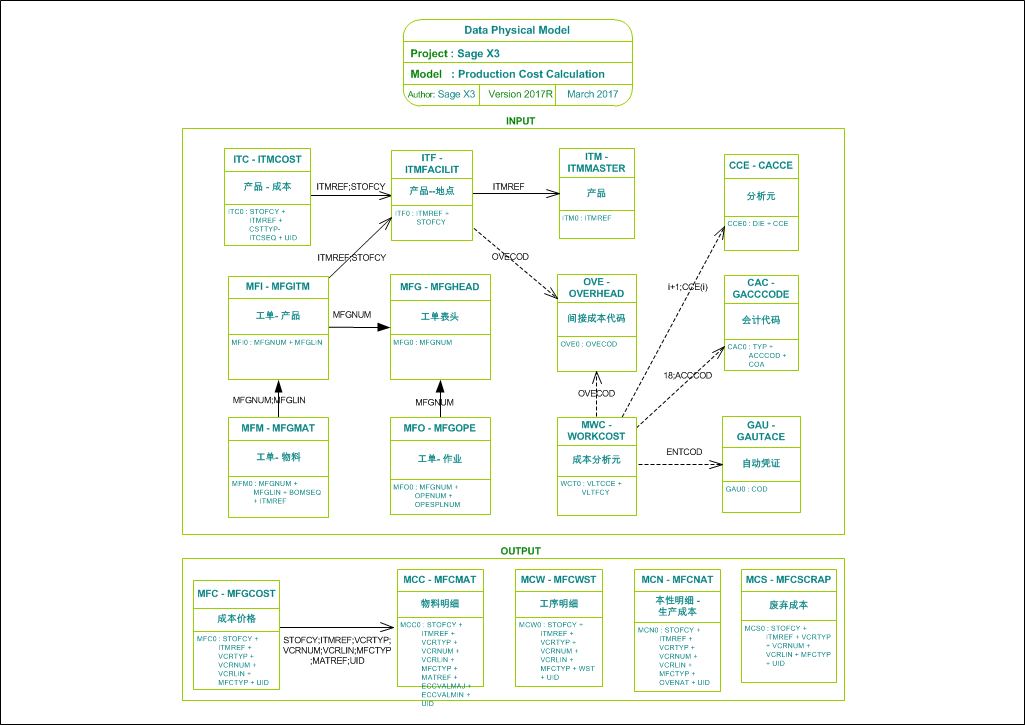
Production Cost Calculation