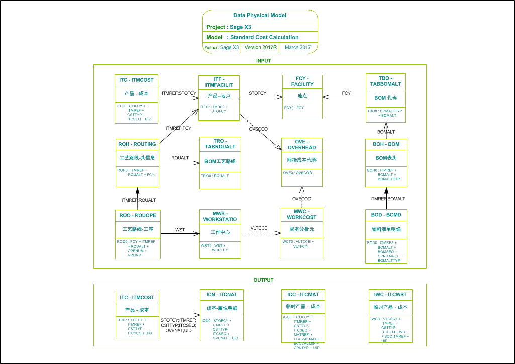
Standard Cost Calculation