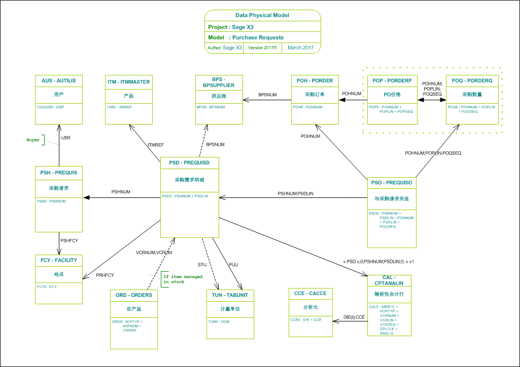
Purchase Requests