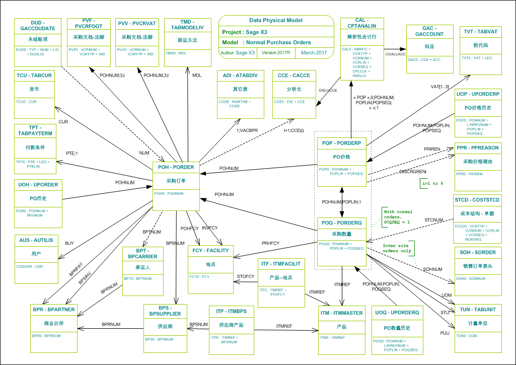
Normal Purchase Orders