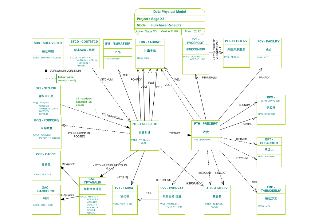
Purchase Receipts