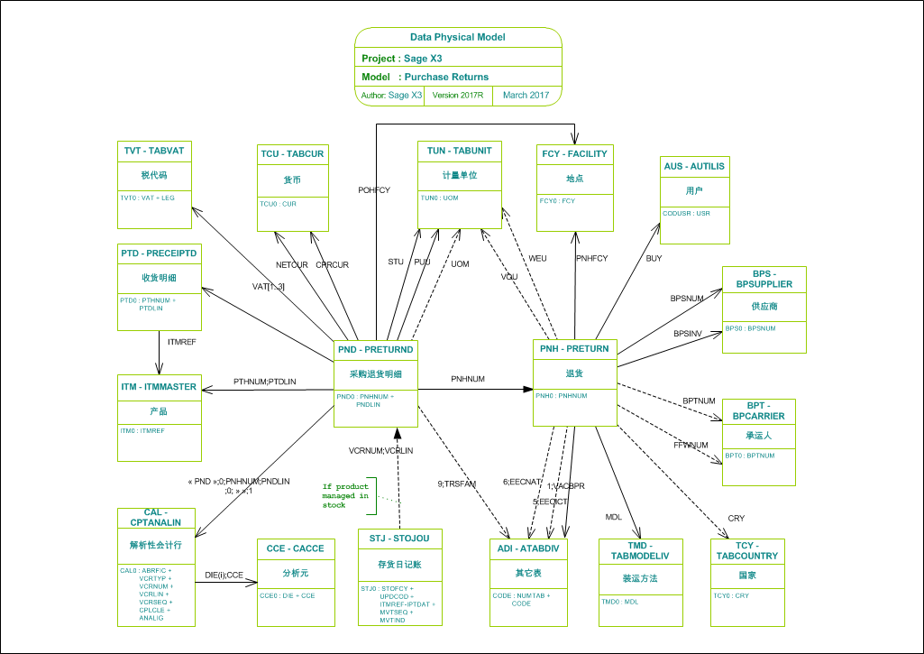
Purchase Returns