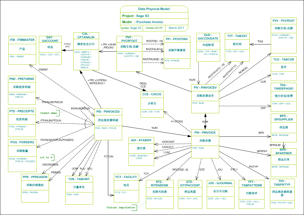
Purchase Invoice