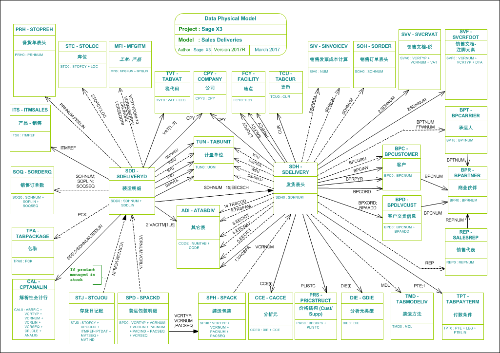
Sales Deliveries