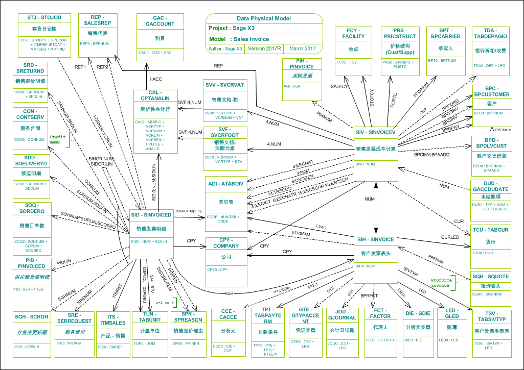
Sales Invoice