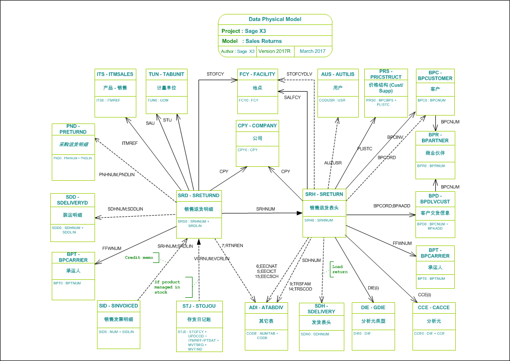
Sales Returns